logo
  • 首页
  • 供需资源
  • 人才培训
  • 洁净智库
  • 资讯中心
  • 了解国净
  • 数字化服务
登录|注册

普通用户

-

  • 0

    我的收藏

  • 0

    我的关注

  • 个人中心
  • 消息中心
  • 重置密码
  • 退出登录
当前位置:
首页>洁净智库>文章详情>

医疗器械洁净室(区)检验规范

  • 分类:国家标准
  • 发布时间:2025-08-15
  • 作者:国净供应链
  • 收藏

上一篇:常州市食品医药行业洁净室(区)管理规范下一篇:华为海思推出Hi2131 Cat.1物联芯片,功耗与性能双重提升

推荐阅读

  • 1 洁净室工程企业如何跨越数字化转型门槛?一问一答,讲清重点
  • 2 从建设要点切入数字化与复合手术室的再融合——数字化复合手术室建设
  • 3 医院净化工程后期运行管理方法
  • 4 医院洁净室及相关受控环境应用规范
  • 5 洁净室及相关受控环境检测技术要求与应用
  • 6 怎么让洁净行业的 “难事儿”,都变 “顺事儿”?
  • 7 蓄电池工作场所工程设计实践
  • 8 干货收藏!48种国际常见认证标志
  • 9 电子电气产品进入欧洲市场的强制性认证 CE-EMC(电磁兼容性)认证详解
  • 联系客服

  • 留言反馈

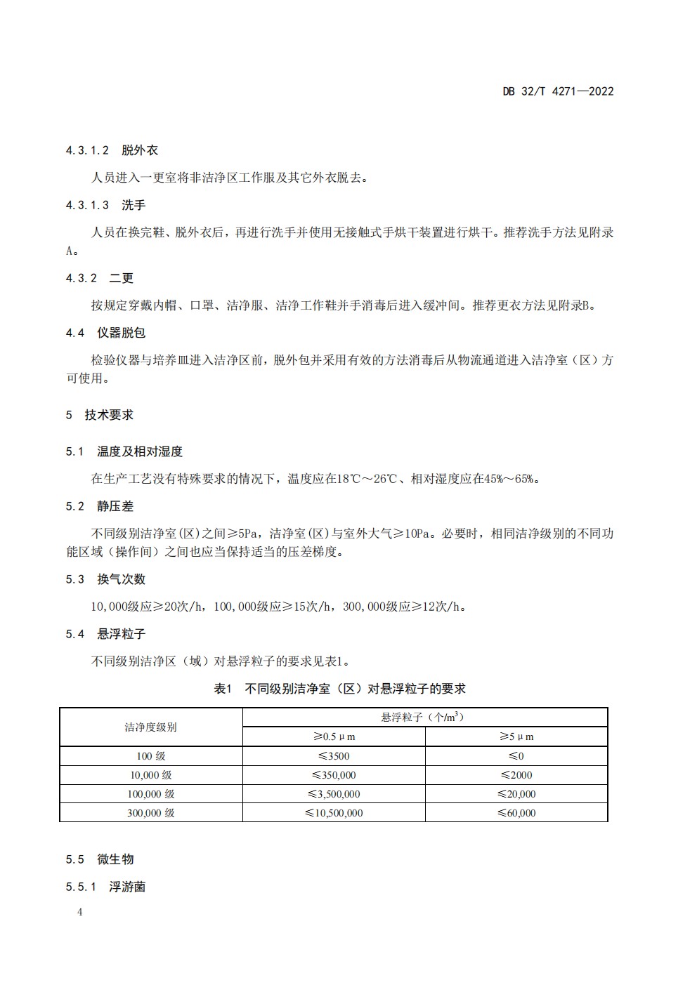
  • 回顶部